

Gruppengröße: 2 Personen
verwendete Software: Blender, Adobe Substance 3D Designer, Adobe Illustrator, Adobe Photoshop, Figma
Aufgaben:
- Entwicklung UX- / UI- Konzept
- Entwicklung Mechaniken + Interaktionen
- Erstellung Levellayout
- Dokumentation im Game Design Document
- Teilanfertigung 3D-Modelle
- Texturierung der Assets
Setting: europäisches Mittelalter in Kombination mit Fantasy-Einflüssen
Spielziel: Schmieden eines eigenen Schwertes von Grund auf + Qualitätssicherung fertiggestelltes Schwert durch Kampf gegen Ork
Zielgruppe: Interessierte und Lehrlinge ab 18 Jahren
Anwendungsbereich: Bildung/Training
Spielerzahl: 1
Hardware: VR-Headset + Tracker, hier VIVE Pro 2 Headset + VIVE Tracker
Steuerung/Interaktion: Handtracking, VIVE Tracker an interagierbaren (nachgebauten) Objekten, Blickkontakt

Bei „Blacksmithery: Art of the Sword“ handelt es sich um eine 3D-Umgebung, welche als VR-Anwendung konzipiert wurde. Der Nutzen dieses Projektes besteht, bei einer Umsetzung in der passenden Engine, darin, Menschen den Ablauf eines mittelalterlichen Schwertes von Grund auf in einer zeitlich komprimierten Form beizubringen. So ist sowohl die Verwendung innerhalb von Ausbildungsverhältnissen als auch im Rahmen mittelalterlicher Veranstaltungen möglich. Das Setting befindet sich im europäischen Mittelater, doch es wurden zur Auflockerung Fantasy – Elemente wie ein Ork und die verschiedenen Farben des Stahls eingebaut.
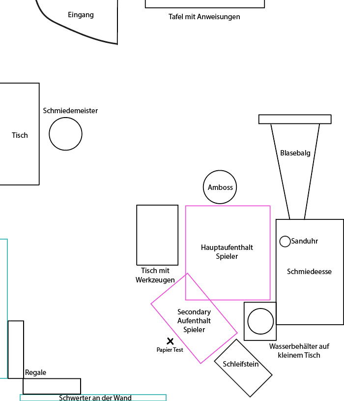
Bei der Entwicklung dieser Umgebung wurde der Hauptfokus auf die User Experience gelegt, während der sekundäre Fokus hochwertige Assets als Ziel hatte. Neben den später aufgeführten Gedankengängen beim Layout und den Bewegungsabläufen, wurde zur Unterstützung der User Experience zudem die Barrierefreiheit für verschiedene Personengruppen bedacht. So ist es in den Optionen etwa möglich, die Schriftart auf eine seriefenlose Schrift zu ändern oder Anpassungen für Personen mit einer Farbsehschwäche vorzunehmen. Des Weiteren wurde das Lederband an der Kurbel des Schleifsteins blau gefärbt, um es von der Umgebung abzuheben und zur Interaktion anzuregen. Bei dieser und auch bei allen anderen Interaktionen gilt: Sollte der Spieler einmal nicht weiter wissen, so kann er entweder einen Blick auf die große Tafel vor ihm werfen, auf welcher über einfache und verständliche Symbolbilder die aktuell anstehende Handlung erklärt wird, oder aber Blickkontakt mit dem Schmiedemeister aufnehmen, welcher den nächsten Schritt erklärt.
Um der Anwendung eine realistischeres Gefühl zu geben und ein einwandfries Feedback zu gewährleisten, wird empfohlen, dass die Umgebung in Teilen mithilfe von Holz, Pappe, Plastik und Schaumstoff nachgebaut wird. Dies betrifft die Einrichtung in unmittelbarer Nähe zum Spieler (Tisch, Amboss, Holzbottich, Schleifstein) sowie alle Objekte, welche in die Hand genommen werden. Bei den nachfolgenden Ausführungen wird dieser Nachbau mit einbezogen.

Nachdem der Schmiedemeister ein paar einführende Worte gesagt hat, arbeitet der Spieler, solanger er keine Hilfe benötigt, selbstständig. Zuerst wählt er sich ein Material aus. Hierbei stehen verschiedene Auswahlmöglichkeiten in Bezug auf die Farbe zur Verfügung, welche auch die abschließende Farbe des Schwertes beeinflussen. Nachdem dies geschah, muss der Spieler am großen Holzhebel ziehen, um das Schmiedefeuer anzuheizen. Daraufhin wird dreimal der Kernzyklus des Schmiedezyklus vollzogen: das Material erhitzen, es daraufhin in Form schlagen und es an ein UI – Formenschema halten. Diese Anzahl an Wiederholungen wurde so gewählt, dass es nicht zu eintönig wird, aber der wichtigste Teil des Schmiedeprozesses dennoch verinnerlicht werden kann. Wurde dies vollbracht, kommt es zum Härten des Stahls in einem Wasserbottich und danach zum Schleifen des Schwertes am Schleifstein. Diesen muss der Spieler zuerst über eine Handkurbel in Betrieb nehmen, bevor er mit dem Schleifprozess beginnen kann. Ist dies abgeschlossen und der in der Nähe liegende Griff an das Metall gezogen worden, so erfolgt der Papier-Test: Das nun fertige Schwert wird genutzt, um ein Blatt Papier zu zerteilen. Abschließend trifft ein wütender Ork ein, welchen der Spieler mutig mit seinem neuen Schwert bekämpfen muss. Ist dies geschafft, so endet die Anwendung. Dies wird dem Spieler über eine UI – Einblendung und akustisches Feedback übermittelt.
Innerhalb dieses Ablaufs besitzen das Formschema und der Papier-Test die Funktion des Nutzer-Payoffs, welcher dem Spieler ermöglicht, seinen/ihren Fortschritt zu erkennen, sodass die Motivation aufrecht erhalten wird. Des Weiteren wird nach erfolgreichem Abschluss dem Spieler eine Holzschwert überreicht, welches ihn/sie als weiterer Nutzer-Payoff nachhaltig an das Erlebnis erinnern und eventuell zur Rückkehr bewegen soll.
Als Feedback wurden verschiedene Übertragungskanäle gewählt: Zum Einen wird eine große Palette an Geräuschen genutzt, um dem Spieler beispielsweise zu signalisieren, dass er etwas richtig macht (z.B. Schleifgeräusche) oder fertig mit der Handlung ist (etwa ein „Bling“ – Geräusch soibald der Schleifprozess abgeschlossen ist). Zum Anderen werden auf der visuellen Ebene nicht nur VFX – Effekte genutzt (bspw. Funkenflug), sondern teilweise auch über die direkte 3D-Umgebung eine Orientierung gegeben, so etwa durch eine Sanduhr, welche auf Blickhöhe positioniert ist und angibt, wie lange das Material noch erhitzt werden muss. Ein weiteres, erwähnenswertes Beispiel für die visuelle Unterstützung sind zudem leuchtende Shader, welche auf dem Schemata anzeigen, wenn das Schwert an die richtige Stelle gehalten wurde und später auch bei der Befestigung des Griffes von Nutzen sind. Zudem sind einzelne Elemente nachgebaut, sodass der Spieler nicht nur die Werkzeuge und das Material, inklusive des damit einhergehenden Gewichtes, mit seinen Händen fühlen kann, sondern auch bei Berührung mit bspw. dem nachgebautem Amboss nachvollziehen kann, wo er/sie sich aktuell im Raum befindet.


Beim Layout wurde darauf geachtet, dass der Spieler sich möglichst wenig im Raum bewegen muss, sodass es möglichst nicht zu Motion Sickness kommt. Erst zum Schluss muss sich der Spieler über wenige Schritte minimal bewegen, um vom Hauptaufenthaltsraum zum sekundären Aufenthaltgebiet zu gelangen. Dies geschieht ab dem Moment, in dem das Schwert geschliffen wird. Insgesamt wurde zudem auch darauf geachtet, dass die Spielumgebung zwar möglichst nah an der Realität ist, aber doch nicht zur Reizüberflutung führt. So wurden beispielsweise bewusst keine Fenster eingebaut, welche die Aufmerksamkeit auf das Geschehen außerhalb des Schmiederaumes lenken könnten. Abgesehen davon wurden die Objekte so angeordnet, dass es genug Ablagemöglichkeiten auf der passenden Höhe gibt, auf welchen der Spieler bei Bedarf die Dinge in seinen Händen ablegen kann und sich zudem auch nicht wirklich bücken muss.
Sobald der Ork eintrifft, werden der Schmiedemeister und der Tisch nacheinander an die Wand geschleudert. Ersterer für den dramatischen Effekt, zweiterer für den dramatischen Effekt und um zu bewerkstelligen, dass der Spieler über genug Freiraum verfügt, um den Ork, welcher wütend schnaubend vor ihm/ihr steht, mit einigen Schwerthieben zu bekämpfen. Der Tisch müsste hierbei außerhalb der Anwendung im passenden Moment weggezogen werden. Da nur die Objekte, welche mit den Händen in Berührung kommen, mit Trackern versehen sind, sollte dies problemlos möglich sein (es werden Filzuntersetzer empfohlen).
Aus Rücksicht auf schreckhafte oder leicht überwältigte Personen wird der Ork nur bedrohlich vor dem Spieler stehen und schnauben ohne direkt anzugreifen, sodass es dem Spieler möglich ist, sich genug Zeit zu nehmen, den Gegner auszuschalten. Der Schmiedemeister, welcher nun in einer Ecke des Raumes liegt, ermutigt ihn/sie zudem dazu. Die Dialoglinien des Meisters und des Orks sind nicht nur mit Untertiteln versehen, sondern auch vollständig innerhalb der elf Seiten umfassenden Entwicklungsdokumentation aufgeführt.